Origins of the WWW

By 1980 Tim Berners-Lee wanted a way to link the different information available on computers so as to better mimic the way a human brain stores and recalls information. In 1989, he came up with "Universal Document Identifiers," or UDI's, (today's URL's are a type of UDI). A UDI would specify some area of information, available on the network. Hypertext links connected UDI's. (By that time hypertext was common-knowledge for the computing community.)

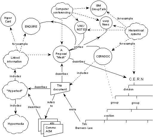
The following is an excerpt from Tim's original proposal at CERN, and there is an accompanying flowchart which describes his vision:

"The hope would be to allow a pool of information to develop which could grow and evolve with the organisation and the projects it describes. For this to be possible, the method of storage must not place its own restraints on the information. This is why a "web" of notes with links (like references) between them is far more useful than a fixed hierarchical system. When describing a complex system, many people resort to diagrams with circles and arrows. Circles and arrows leave one free to describe the interrelationships between things in a way that tables, for example, do not. The system we need is like a diagram of circles and arrows, where circles and arrows can stand for anything.

We can call the circles nodes, and the arrows links. Suppose each node is like a small note, summary article, or comment. I'm not over concerned here with whether it has text or graphics or both. Ideally, it represents or describes one particular person or object."

Berners-Lee's original GUI browser, "WorldWideWeb," allowed the user to use the mouse to point to a link that would carry the user to the next bit of information. It allowed for graphics and the downloading of images, sounds, etc. He also put up the first Web server, originally only introduced to other high energy physicists on the network. One of his students, Nicola Pellow, designed the first line-mode web browser which allowed for connecting to links in Telnet but did support the use of a mouse to click on links.

Over the next three years, usage of the Web spread quickly. New servers sprang up everywhere. In Berners-Lee's original server alone, usage was multiplying by ten times each year.


World Wide Web Consortium

The W3C was started by Tim Berners-Lee to oversee the goings-on of the WWW. It holds discussions, including annual conventions to foster the discussion of regulations, formats, and standards for web activity. Its goal is to make the software and protocols easily accessible to anyone wishing to use the Web. Today, it is funded by several corporations like AT&T, Microsoft, and Sun.



Last Updated: 17 September 1999, 02:42